观众预登记
第33届古镇灯博会
2025年10月22-25日
广东·中山·灯都古镇会议展览中心
首页
展会概况
古镇介绍
展会信息
展会平面图
分会场信息
展后报告
可持续发展项目
展商服务
为何参展
展位预订
参展须知
贸易配对会
广告服务
绿色搭建
观众服务
观展预登记
为何观展
展商名录
展品预览
现场服务
观展须知
会议论坛
商旅服务
交通信息
酒店预订
媒体中心
展会新闻
合作媒体
电子会刊
系列展会
中山古镇文旅光影、户外与工程照明展
中国·古镇国际灯饰博览会(深圳特展)
联系我们
灯饰在线
English
首页 /
媒体中心
展会新闻
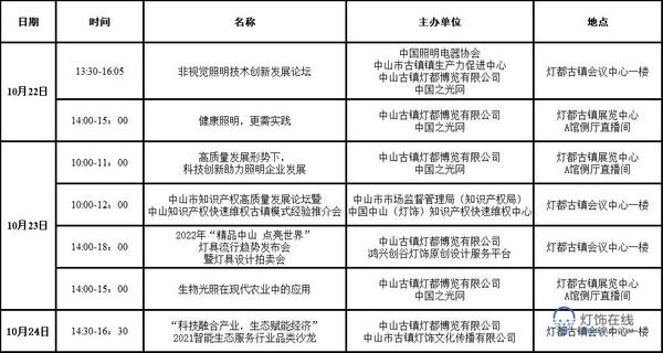
第27届古镇灯博会展期活动汇总
来源: 古镇灯博会 发布日期:2021-10-19
来源: 古镇灯博会
发布日期:2021-10-19
关键词 :
第27届古镇灯博会